Actividad: Cierre del Proyecto
DescripciónEstructura de desglose de trabajoAsignación de equiposUtilización del producto de trabajo
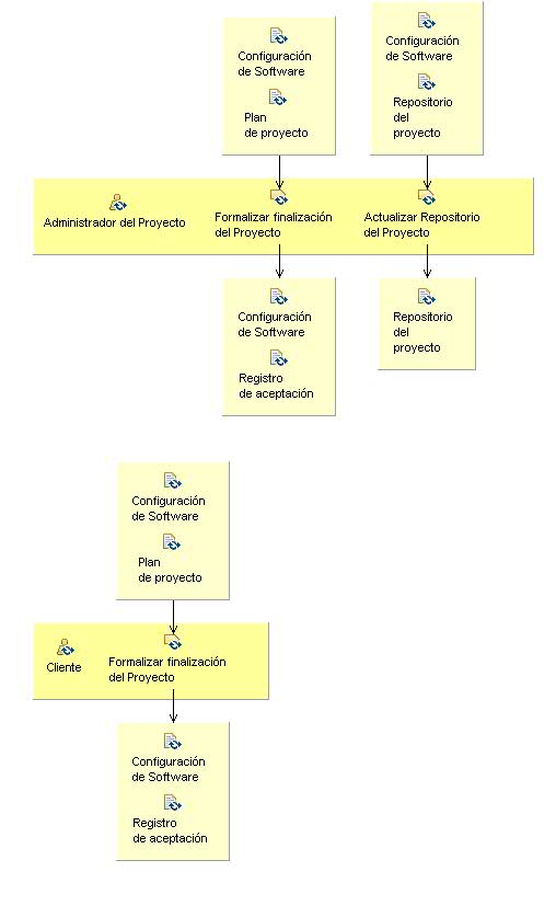
Flujo de trabajo

Diagrama de detalle de la actividad: Cierre del Proyecto Administrador del Proyecto Formalizar finalización del Proyecto Actualizar Repositorio del Proyecto Administrador del Proyecto Cliente Formalizar finalización del Proyecto Cliente Configuración de Software Plan de proyecto Formalizar finalización del Proyecto Configuración de Software Registro de aceptación Formalizar finalización del Proyecto Configuración de Software Repositorio del proyecto Actualizar Repositorio del Proyecto Repositorio del proyecto Actualizar Repositorio del Proyecto Configuración de Software Plan de proyecto Formalizar finalización del Proyecto Configuración de Software Registro de aceptación Formalizar finalización del Proyecto
Anomalía del trabajo